国产麻豆
国产麻豆
国产麻豆概况
国产麻豆简介
学院领导
行政机构
教学科研机构
党建工作
“杏林·红”党建
支部风采
资料专区
工会活动
团委活动
本科教育
审核评估
专业介绍
课程建设
教材建设
教学成果
实践基地
教学管理
优秀团队
研究生教育
国产麻豆公告
学科专业
导师介绍(按拼音排序)
下载专区
科学研究
科研动态
科研诚信
科研成果
科研平台
科研项目
学术交流
学科建设
学科概况
“双一流”建设学科
国家中医药管理局重点学科
学生天地
学工动态
国产麻豆公告
团学组织
规章制度
学工队伍
橘井青苗
校友之家
管理办法
校友动态
校友风采
联系我们
学校主页
学校主页
国产麻豆
国产麻豆概况
国产麻豆简介
学院领导
行政机构
教学科研机构
党建工作
“杏林·红”党建
支部风采
资料专区
工会活动
团委活动
本科教育
审核评估
专业介绍
课程建设
教材建设
教学成果
实践基地
教学管理
优秀团队
研究生教育
国产麻豆公告
学科专业
导师介绍(按拼音排序)
下载专区
科学研究
科研动态
科研诚信
科研成果
科研平台
科研项目
学术交流
学科建设
学科概况
“双一流”建设学科
国家中医药管理局重点学科
学生天地
学工动态
国产麻豆公告
团学组织
规章制度
学工队伍
橘井青苗
校友之家
管理办法
校友动态
校友风采
联系我们
您所在的位置:
国产麻豆
研究生教育
国产麻豆公告
国产麻豆公告
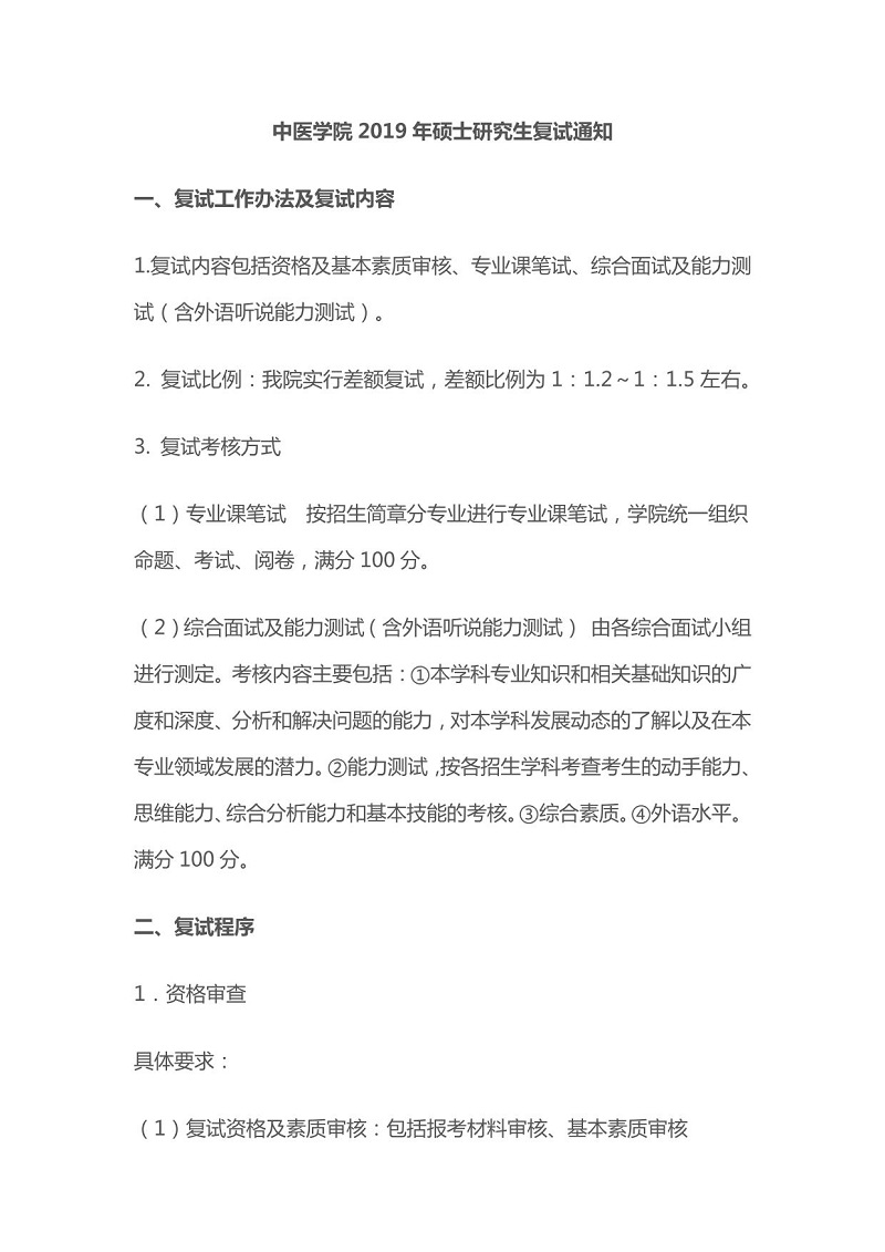
国产麻豆 2019年硕士研究生复试通知
日期:2019-03-28
|
访问量:
国产麻豆 2019年硕士研究生复试通知.pdf
相关附件
国产麻豆 2019年硕士研究生复试通知.pdf